This excerpt by Rebecca Freeman Field from English Language Learners at School: A Guide for Administrators, 2nd Edition (Caslon, 2012) walks schools and districts through the process of establishing priorities, gathering input from important stakeholders (including families and community members), clarifying confusion in current policies, and establishing review procedures.
Overview
How do we develop a language policy that is appropriate for our school and community context?
Since the passage of the No Child Left Behind Act of 2001, administrators have been challenged to ensure that all of their constituents (teachers, support staff, parents, students, community partners) understand and support the ways that they organize their bilingual and English medium programs and practices for English language learners (ELLs) at the local level.
The effort to clearly articulate how ELLs are to reach the same high standards as all students in the school or district is complicated by the confusion, controversy, variation, and change that we find in the United States today about effective programs, practices, and assessments for ELLs. A school district or school language policy and implementation plan can help educators navigate this complex challenge.
What is a language policy?
A school (or school district) language policy identifies areas in the school's scope of operations and programs in which language problems exist. It sets out what the school intends to do about areas of concern and includes provisions for follow-up, monitoring, and revision of the policy itself in light of changing circumstances. It is a dynamic action statement that changes along with the dynamic context of a school (Corson, 1999).
The objectives of the policy
An effective language policy and implementation plan should:
- comply with all Federal, state, and local policies and accountability requirements
- respond to local community needs, interests, and concerns
- promote the development and implementation of educationally sound programs for language learners (ELLs and/or English speakers) that deliver valid and reliable results
- be understood and supported by all constituents (administrators, teachers, students, parents, community members)
- drive decision making on the local level.
The mission statement
The language policy should begin with a mission statement that clearly articulates the school district's or school's stance toward languages other than English. School districts and schools that are committed to maintaining and developing languages other than English, not only for ELLs but also for English speakers, must reflect this mission in all of their policies and procedures. This is critical, given the increasing English-only orientation that we find throughout the United States today, particularly in low-income contexts.
For some guidance on starting your review of current ELL policies and procedures, take a look at the Survey for Reflection and Action: Policy and Accountability Requirements (Caslon, 2010).
Official and "unofficial" policies
Most schools and school districts today do not have one explicit, coherent language policy that is endorsed by the school board and supported by a written implementation plan that includes procedures guiding all aspects of education (in a readily accessible format). However, all schools with language learners do have language policies that guide practice at the local school level.
In some cases the language policies are not explicitly written but are implicit in practices that we can observe within and across schools in the district. In other cases the policies are explicitly written but the practitioners working in classrooms throughout the school or the district are unaware of the existence or meaning of these policies, which leads to inconsistencies in implementation. In many cases we find gaps, confusion, or contradictions in policies and procedures that are to guide the education of language learners, including but not limited to ELLs.
Creating a Language Policy
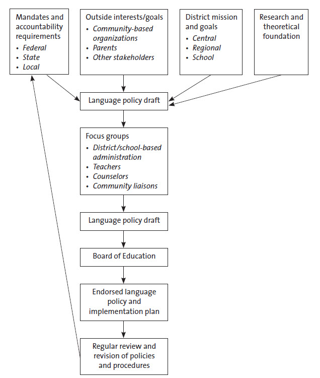
Administrators and leadership team members can lead the effort to develop coherent language policies and implementation plans for their schools and school districts. For example, they can organize a retreat or an institute where they clarify the mission and vision of the school district or school around linguistic and cultural diversity, and articulate the goals, outcomes, and timetable for this language planning process.
Participants in this process will need to:
- review existing policies and procedures guiding all aspects of program development, implementation, monitoring, and evaluation
- identify gaps, inconsistencies, confusion, or contradictions in those policies and procedures
- make recommendations for coherent policies and procedures that are aligned with what the research tells us about effective programs and practices for ELLs/bilingual learners to address these areas of concern.
Participants in the development of the language policy and implementation plan should represent the multiple levels of institutional authority in the school district (such as central, regional, and school-based administrators, teachers, counselors, and community liaisons) and the range of linguistic and cultural groups served by the schools. Including participants with this wide range of expertise and interests is essential because it increases the likelihood that the language policy and implementation plan that emerges will be understood and supported by all constituents throughout the school or district and community.
2. Create teams to work on different pieces of the policy
Since writing a language policy and implementation plan is a large task that takes time, it is useful to divide into task forces with specific, clearly defined charges such as:
- defining programs for language learners that are approved in the district (bilingual, English-medium, heritage language, world language) with reference to the research base that supports these program models
- listing instructional approaches that should be found in all classes that serve bilingual learners (e.g., sheltered instruction, differentiated instruction)
- describing the components of the district's assessment and accountability system with attention to the needs of language learners
- identifying special challenges (e.g., students with limited former education, struggling readers and writers, long-term ELLs, special education needs)
- planning professional development
- setting up outreach and advocacy.
3. Bring the teams together to start writing the policy
The task forces first collaborate on their particular tasks, and then share their work with all constituents in the school district and community.
- The language policy that emerges should be a short, concise document that lays out general goals, definitions, and principles, and it should be submitted to the school board for approval.
- The implementation plan will be a much longer document that includes all of the policies and procedures that different constituents (administrators, mainstream teachers, ESL/ bilingual teachers, literacy/special education specialists, parents, support staff) need to follow in order to realize the mission and vision of the district language policy.
4. Solicit feedback before submitting to the school board
Prior to submitting the language policy to the school board for approval, the language policy and implementation plan must be understood and supported by the various constituents. This can be done in a number of ways. Administrators may choose to:
- Organize a series of focus groups with district administrators, school principals, teachers, and community representatives to review and respond to the proposed language policy draft
- Consult with external partners from a university or resource center, to ensure that the policy and implementation plan is in fact aligned with all of the relevant federal and state policies and with research on effective programs, practices, and assessments for ELLs.
Once this has been accomplished, the language policy is ready for board approval.
5. After the policy is approved, regularly monitor, review, and revise the policy
To ensure that the policy and implementation plan is actually implemented in practice, district and school administrators must regularly monitor its use and address program and professional development needs as they arise. To ensure that the policy and implementation plan changes with the dynamic context of the school—as Federal, state, or local mandates are revised or developed, or as school or community demographics change, or as student performance or program effectiveness data yield important new insights—the policies and procedures must be regularly reviewed and revised. Administrators may choose to institutionalize an annual review of all data, policies, and procedures to ensure that the written policies and procedures actually drive decision making on the local level. The figure below represents the dynamic processes of language policy development at the local level.
Figure 1: Dynamic processes of language policy development at local level

About the Author
Rebecca Freeman Field is the founder and director of the Language Education Division of Caslon Publishing and Consulting. Rebecca has worked in the field of language education for over 25 years. She earned a B.A. in Spanish from Western Maryland College (1982), an M.A. in TESOL from New York University (1986), and a Ph.D. in Sociolinguistics from Georgetown University (1993). Rebecca has conducted action-oriented research in bilingual schools and communities since 1986, and has published two books on her work: Bilingual Education and Social Change (1998) and Building on Community Bilingualism (2004).
Rebecca has recently concentrated much of her energy and efforts on developing leadership on English language learner issues in districts and schools. She is the co-editor (with Else Hamayan) of English Language Learners at School: A Guide for Administrators (2006) and of the Guide's second edition, published in 2012. She also has extensive experience working with bilingual education, English as a second language, world language, and heritage language educators in the United States and internationally in the areas of language policy and planning; language education program development, implementation, and evaluation; second language acquisition and academic language and literacy development; sheltered instruction; and assessment and accountability in language education programs.
Acknowledgements
Our policy section is made possible by a generous grant from the Carnegie Corporation. The statements and views expressed are solely the responsibility of the authors.



Add new comment